
系统概述
资产管理系统是基于政府及国有企业对于地产信息化的迫切需求,应对数字化资产房源趋势设计的租赁运营平台。系统从信息化角度将资产的数据管理、租赁签约、应收应付、报修巡查等功能实现线上流转,统一管控。同时提供资产数据三维模型的呈现,移动端便捷操作及相关的查询招商等功能,使资产数据及配套服务达到一站式管理运营的效果。
模块介绍
1、资管模块
资管模块是系统的核心功能模块,包括了从项目、楼栋、楼层到房屋等一系列的资产房源数据的管理维护功能,同时为了提升使用体验,系统用精致的二维平面图的方式将房源数据进行层级关联展示,并为有需要的用户提供了三维地图展示房源模型及相关信息的效果。
资管模块
的重心是
合同管理
。
合同签约支持单价及总价等不同计价方式的签约模块,同时支持多种类型的条款定制设置,可适用各种业务场景和实际需要,并生成相关付款信息的收款计划。另外包括合同中止、合同变更、合同作废、合同退租等合同管理的配套功能也都提供操作入口。
除此之外,包括租客管理、权证管理、数据中心等功能也支持全方位、多维度的数据精细化管理需求。
2、财务模块
财务模块是系统最严谨,业务功能涉及最多的模块,无论是合同签订生成的收款账单,还是合同退租生成的支出账单,都有相关功能支撑,并且提供了流水管理的功能,增加了对于不同项目不同租客不同收付款情况的灵活性管控。
3、物业模块
物业模块包含了企业入驻、物业巡查、报事报修、水电抄表等功能,对于资产配套的物业公司的管理需求也提供了管理思路及管理方式的支持。
4、待办事项
待办事项包括流程审批提醒、房源空置预警、合同到期预警、账单逾期预警、报修巡查处理等功能,在系统入口就提供了用户关注及需要提示的相关数据信息。
5、移动模块
移动模块即为手机端系统,手机端支持
APP的方式以及微信小程序的方式提供资管、财务、物业等相关业务数据的查询及管理,相关操作人员也可以根据管理场景选择使用手机端进行更便捷快速的处理方式进行管理工作。
运营情况
资产管理系统目前已经在多家政府单位及国有企业中进行实际场景的运营使用,受到了相关资产管理部门的领导和使用人员的一致认可,并且后续还将根据业务的发展不断的更新完善相关业务功能,达到与时俱进,开拓创新的目标。
系统概述
农建房管理系统实现了
“部门协同”规范指引。依照《农村住房建设管理办法》和《农村村民住房建设管理流程图》,明确了农业农村、自然资源、住建等部门的权责范围、协同机制、审批流程、申办资料、审批时效,考核标准,处罚依据。
按照
“农户申请、村级审查、乡镇审批、区管统筹”的模式,优化宅基地审批管理流程,保障农民建房及时落地。系统可对农民建房审批过程中形成的资料进行归档,并形成“一户一档”电子档案。对审批、管理等相关流程标准化,实现农民建房申请、审批、监管等业务的数字化管理,宅基地审批管理决策将更科学更高效,进一步助推“数字乡村”建设。
模块介绍
1、管理模块
管理模块包含基本的系统管理、用户管理、流程管理、档案管理、其他相关的管理等内容,提供了多角色可配置、流程动态可调整等功能,无论是档案材料的安全性和灵活性都提供了极高的包容性功能支持。
2、监管模块
包括了建房申请的全角色、全流程处理的管理模块,从受理到流转到验收都有相关功能支撑。另外还有承建方的绩效考核等监管功能,包括考核制度、考核评分、考核模块的维护及管控。
除此之外,系统还提供了动态巡查的功能,并且提供了违建信息上报、违建结果公示等功能,明确违建责任信息,实现规范化、制度化、有效化的管理模式。
3、审批模块
根据建房材料申请中的审批角色进行动态材料和信息的自定义管理,由不同的角色进行不同的材料审批,完成相关业务办理。经过公示期限后,支持合法批文的生成下载,并提供相关材料台账的多条件复合查询。
4、移动模块
移动模块即为手机端系统,手机端支持
APP的方式以及微信小程序的方式共分为农户端、政务端、第三方端的角色功能。由第三方进行巡检,政务端进行监管考核,同时为农户端提供了举报投诉、申请督办、违建上报等功能。
运营情况
农村建房审批管理系统目前已经在全市多个乡镇(街道)进行实际场景的运营使用,受到了建设科的领导和使用人员的一致认可,同时农户在村社区进行农建房申请时,也有配套的标准化操作流程和后续信息的及时提醒,大大提高了村社区工作人员的工作效率,也实现了无纸化办公的目标,提高了数据的安全性和便捷性。
系统概述
企业搬迁管理系统是为了管理各乡镇村社区的企业搬迁项目而开发的一套管理系统。
在企业搬迁管理系统中,相关部门用户需要维护各乡镇村社区的地块、房屋、营业场所、企业、个人的基础信息,以备后续项目开展时使用。
企业搬迁管理系统主要分为基础库、计划库、实施库、完成库。乡镇的相关人员根据需要新增搬迁任务、绑定任务对应的资源,后由实施中心主任入储备库。乡镇的相关人员补充修改储备信息,后由实施中心主任推送至计划库。计划库中的任务由实施中心主任申请推送至实施库,经乡镇领导审批通过、征收办领导审核通过后入实施库。待到任务开始实施时,乡镇的相关人员委托评估公司进行评估,评估公司收到请求后进行评估,上传评估材料,乡镇的相关人员录入测算信息,后由实施中心主任申请测算审批,乡镇领导审批通过再由乡镇的相关人员签约,任务进入完成库。完成库中的任务由乡镇补充剩余信息和协议信息。系统还会根据现有数据生成市级、镇级、评估公司三类统计报表。
企业搬迁管理系统还配有评估公司遴选功能,每一年度进行一次填报,只有入围的评估公司才能被委托进行评估工作,同时可以生成评估公司统计报表。
该系统还配有手机端,可以方便的查看任务明细和进度,同时也可以掌握任务的统计情况。

系统概述
厂房出租管理系统是各乡镇为了管理村社区的厂房租赁而开发的一套管理系统。在厂房出租管理系统中,各乡镇相关部门用户需要维护各村社区的地块、厂房、企业点、企业或个人的基础信息,以便管理。
厂房出租管理系统主要分为租赁登记、租赁管理、租赁确认。房东和租户线下达成一致后,操作员新增厂房租赁登记表,填写房东和租户的相关信息,确认信息无误后启动现场核实并上报相关材料,由租赁办审批及会商会办,同意租赁后再由镇领导确认,确认通过后线下缴纳保证金,租赁办确认保证金后达成租赁关系。如果想要退租,由租赁办进行退租操作即可。
厂房出租管理系统除了租赁部分还有经济数据部分,该部分是通过收集(填报、上传)企业每一季度销售税收数据来观察分析企业的经济效益以及地块的经济效益,最终把这些数据呈现在大屏上可以更加直观地看到。
后期根据需要,还可将安全生产、环境监管等功能纳入进来,形成对出租厂房统一的监管平台。


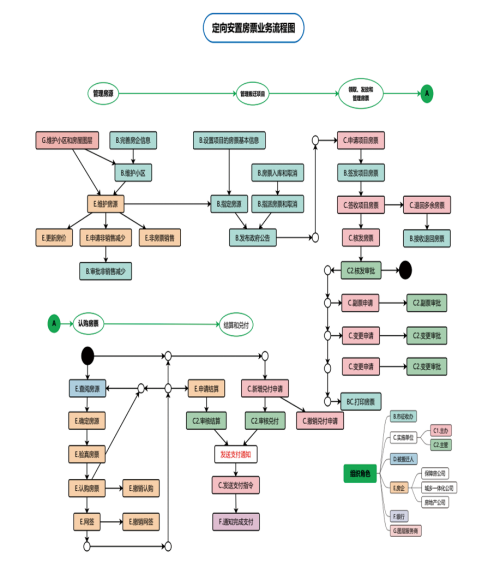
系统概述
房屋征收搬迁定向房票安置管理系统是一个计算机信息系统。系统的数据集中存放在征收办在大数据局的服务器上,通过应用服务器对外发布应用服务。有权限的用户可打开自己的应用界面,获取和操作数据。
征收办的操作员、审核员、领导,乡镇实施单位的操作员、会计和领导,房企的操作员可以在电脑端使用本系统,房票的使用人可以在手机端查看本人房票及其可购房源的相关信息。
系统功能包括房源管理、项目管理、未发房票管理、已发房票管理、购房、结算、兑付、保理等,另有手机端和大屏。
由安置房管理单位和社会房企维护自己的房源。首先录入小区基本信息,包括相关批文和资质、小区图片和户型图、地理范围等。然后录入小区的房源信息,包括金额组成、面积组成、户型名称等。需经过征收办审批后,房源才能正式入库。日常维护房源数据,可进行价格调整,非销售减少和非房票销售。对预售房,需按资金监管要求,按幢录入监管账户,以便接收购房后的结算金额。
实施单位维护搬迁项目的基本信息,包括搬迁户信息、搬迁协议、入围小区等。实施单位给项目指定入围小区的房源,经征收办审批后将房源和项目绑定。一个房源可绑定多个项目。绑定的房源也可和项目解绑。项目进展和房源绑定等信息,可发布公告,告知实施单位、房企和房票使用人。
征收办将空白房票入库并绑定项目。实施单位申请房票。被搬迁人领取房票,持房票购房、兑付。房企向实施单位申请结算、向保理公司申请保理。
系统概述
房屋普查平台是全市的房屋使用安全信息管理平台,涵盖了全市一共
42万幢房屋。提供给领导及各级工作人员一个清晰可视化的房屋管理平台。为配合住建部的灾普调查和
上
级的既有房屋调查,同时为
全
市构造1个房屋安全的大数据平台,特开发本系统。
其中主要包含功能:
一、数字地图
基于二三维地图,结合白模模型和倾斜模型,可不用到达现场,便能直观地看到全市所有房屋的整体情况,并且结合双屏比对功能,通过白模和倾斜模型的比对,提供更加清晰的三维数据及属性数据。
二、可视化大屏
主要展示全市所有房屋的图斑、有效房屋幢数、房屋总面积、城镇房屋总数、城镇房屋总面积、农村房屋总数、农村房屋总面积,及各镇街道(村
/社区)房屋总数。且从房屋用途、房屋年代、房屋高度等房屋的不同类别,从不同纬度展示全市的房屋数据,为领导提供参考依据。
三、万能查询
在地图首页提供方便快捷的查询功能,可根据不同字段如房屋名称、房屋地址、产权人信息、房屋类别、年代范围、高度范围等不同房屋的属性,可模糊或者精确查找房屋,搜索到后可以跳转到房屋所在的白模,并高亮显示,方便检索全市房屋。
四、专题搜索
基于地图并结合白模模型,按照城镇住宅、城镇非住宅、农村住宅和农村非住宅四种类型,分不同颜色渲染白模,以色块图的方式直观掌握城镇房屋和农村房屋的分布情况,住宅与非住宅的分布情况。按照低层建筑、多层建筑、高层建筑和超高层建筑分类渲染薄膜,以色块图的方式直观掌握低层、高层、超高层建筑的集中程度。根据标记有损毁的房屋建筑,可了解目前存在明显裂缝、变形、倾斜等安全隐患的房屋建筑数量及分布情况,按照正常与损毁两个类别统计全市城镇房屋、农村住宅、桥梁等的分类数量,基本把握房屋安全状况等。
五、隐患房屋治理
根据全市房屋排查中存在安全隐患的房屋进行再排查再整治,结合每日动态隐患房屋治理统计表、并结合白模模型对全市的完好房、损坏房进行分类,优化治理。

系统概述
东华
CIM云平台旨在建立一个常熟市统一的基于CIM的云平台系统。以空间数据及属性数据相结合,提供给各组织单位一个稳定、便捷、可视化、一体化的数字一张图系统。
主要包含:
一、矢量数据自由可编辑
提供了一个图层的编辑,展示的功能。用户可根据自己的需要动态创建单位所属或自己的矢量图层,且可在线编辑,并可根据不同的业务需求自定义编辑图层的属性字段,也可改变图层颜色,使得图层展示更清晰,图层可用性更强,还可以分享给其他用户。
二、视频管理、无人机视频、实况直播
随时自由的上传视频链接、同时与无人机平台关联获取到各个无人机站点的视频数据,并可在一张图上与其他数据一起展示,自由绘制事件。也可访问到正在工作的无人机视频站点、获取实况直播。
三、数据一体化加载
用户可根据自己的需要,加载三维倾斜数据、白模模型数据、二维矢量图层数据、视频数据等。根据不同的需要全方位展示不同维度的数据,并结合业务数据达到一个可视化的效果。
四、图层管理
为三维、白模、正射、边界、分区等图层数据提供管理途径,为不同部门设置查看权限,并可维护数据的正确性。
五、全方位地图工具
在地图界面提供了功能强大的二三维地图工具,其中包含:图上测量、坐标定位、视角书签等。且可根据需要切换不同的底图。
六、分层分户
根据宗地、幢、逻辑幢、层、户、房间、户主信息等全方位多维度的空间数据以及属性数据相结合,形成了一个统一可视化的分层分户展示功能。该功能模块根据从宗地到户的数据梯度逐一展示各
CIM数据
,
也可切换倾斜、白模
,
从不同形式展示CIM数据。
还
提供了专题、统计、模糊查询等方便快捷的功能。

系统概述
数字乡村平台主要以
“提高治理体系和治理能力现代化水平”为目标定位,建设数字乡村一张图、乡村治理子系统、乡村服务子系统、后台管理子系统及村民移动端应用。实现乡村治理精细化、服务精准化、互动便捷化,全面提升乡村治理水平。
业务流程
功能介绍
以
“提高治理体系和治理能力现代化水平”为目标定位,建设智慧乡村管理系统,连通上线条线、横向部门数据,构建便捷规范的政务服务体系、快速流畅的指挥联动体系,从而推进基层治理体系和治理能力现代化、提高新型城镇化质量水平。
构建快速流畅的智慧管理体系。将全镇所有
“人、地、物、社会组织”等要素全部纳入系统,织密基层治理网格。规范事件清单指引,将事件快速指挥、协同处置,实现市、镇(街道)、村(社区)的三级联动,形成发现问题、信息汇聚、派发处置、跟踪监督的处置闭环。
主要功能包括:乡村三维一张图子系统、乡村治理子系统、乡村服务子系统、后台管理子系统。
系统概述
公司提供无人机巡检系统及其服务。无人机巡检系统可以作为一个独立的系统,也可作为子系统嵌入到其它系统中。系统可以接入客户自购无人机,也可租用公司的无人机。客户可以自己分析视频,也可向公司购买视频分析服务。
接入系统的无人机可以是独立的飞机,也可是驻扎在无人机库中,实现自动充电、飞行和数据传输。
系统提供统一平台,维护飞机、机库、站点等设备,管理航线和飞行任务,执行飞行和采集飞行视频和数据。
系统提供视频分析工具,实现了矢量图层和视频的相互叠加,方便识别事件目标。
系统可将事件输出给具体的业务处理平台,并接受业务平台的处理反馈。
系统正在研发自动拼图、自动截图和历史比对功能。

系统概述
该系统是由园区基本信息、园区资产管理、园区运维管理三大板块组成的一体化平台。
主要业务内容:
园区基本信息包括园区介绍、新闻管理、通知中心、园区活动等内容,由园区管理人员进行日常维护及信息发布。
园区资产管理包括资产管理、租赁管理、合同管理、数据中心等内容,通过对园区资产数据的细分管理,使用标准化操作流程进行租赁签约等日常管理工作,为数据中心的宏观统计结果提供实时准确的数据支撑。
园区运维管理包括物业管理、设备管理等内容。物业部门从数据上完成从企业的入驻、日常的巡查和报修的业务闭环。设备管理除了设备配件的管理,还支持餐厅信息及会议信息的预定和记录。